学术动态 | 童飞:明代《王文成公全书》刊刻源流考

作者:王阳明研究中心 来源:“国家古籍保护中心”公众号 发表时间:2025-06-20 浏览量:

内容摘要:明刊《王文成公全书》现存郭朝宾杭州初刻本、谢廷杰南京重刻本、黄纪贤桂林翻刻本三种版本。前两种版本均有繁复的修版与补版过程,郭朝宾杭州初刻本存在两次修补,谢廷杰南京重刻本则有四次增刻修补,每次修补都造成内容出现不同程度的变化。郭朝宾杭州初刻本始刻于隆庆六年(1572)九月,刻成于万历元年(1573)正月。谢廷杰南京重刻本始刻于万历元年正月之后,刻成时间或可推迟到万历二年三月。杭州初刻本和南京重刻本的主要负责人均为谢廷杰,郭朝宾等官员属于“挂名”。谢廷杰为了赶在万历改元时上疏请祀王阳明,在杭州仓促刊行《全书》,致使杭州初刻本存在很多不足;又在南京重刻《全书》,既是为了弥补杭州刻本的不足,也是为了突出自己的贡献。


关键词:《王文成公全书》  版本源流  刊刻时间  刊刻动机

《王文成公全书》(以下简称“《全书》”)是王阳明著述的全集,学界多以常见的谢廷杰刻本为底本整理出版《王阳明全集》或《王文成公全书》。近年来有学者发现早于谢廷杰刻本的郭朝宾刻本,并用作底本重新整理出版《王文成公全书汇校》(广陵书社,2022年,以下简称“《汇校》”)。然而迄今为止,《全书》仍有许多版本和刊刻问题并不清晰。

首先,《全书》的版本源流尚未被厘清。一方面,郭朝宾刻本与谢廷杰刻本有多个印次,屡经修版和补版,内容发生诸多变化。对于郭朝宾刻本的修补情况,学界尚无清晰的认识。对于谢廷杰刻本的修补情况,也有待全面梳理。另一方面,广西壮族自治区图书馆藏有万历二十四年(1596)黄纪贤刻本,可以进一步补充明代《全书》的传刻情况。其次,郭朝宾刻本和谢廷杰刻本各自的刊刻时间和刊刻动机尚待进一步考证和分析。

诚如郭立暄所提示,古籍的形态是流动的,具有原刻与翻刻、初印与后印之别,版本之间的关系是复杂的、立体的系统。同一种古籍的不同版本,甚至同一版本的不同印次,都会在政治动向、学术思潮、人际关系、经济利益等因素的影响下,呈现出不同的面貌。本文尽可能全面调查明代《全书》的版本,详细考察《全书》的各种印次,并进一步考证郭朝宾刻本、谢廷杰刻本的刊刻时间和刊刻动机。


图片

一、郭朝宾杭州初刻本

图片


明郭朝宾杭州初刻本现存多部,笔者曾查阅日本国立公文书馆藏本(索书号:020-0009,以下简称“公文书馆本”)、美国普林斯顿大学图书馆藏本(索书号:TD33/405xQ,以下简称“普林斯顿本”)、复旦大学图书馆藏本(索书号:rb0553,以下简称“复旦本”)、天一阁博物院藏本(索书号:善3746,以下简称“天一阁本”)、武汉大学图书馆藏本(索书号:D/0129,以下简称“武大本”)、台北汉学研究中心藏本(索书号:402.6 11656,以下简称“台图本”)。此外,湖北省图书馆、华东师范大学图书馆等地亦有收藏。

笔者查阅过的六种藏本,除缺叶外,其他内容基本相同。六种藏本均为匠体字,版式为四周双边(间左右双边),白口,单白鱼尾(间有黑鱼尾),版心上镌全书卷次,鱼尾下镌分册卷次、叶码,每卷前几叶为半叶八行,行二十字,之后均为半叶九行,行十九字。这几种藏本书前有“刻王文成公全书姓氏总目”(以下简称“姓氏总目”),列三十余名官员,其任职地点都在杭州,其中郭朝宾排名居首,故而此本被称为郭朝宾杭州初刻本(以下简称“郭朝宾刻本”)。

这六种藏本中大量的版面和内容完全一致,仅有栏线缺损与文字漫漶上的差异,这表明它们刷印自同一副书版。但值得注意的是,郭朝宾刻本利用了嘉靖三十七年(1588)胡宗宪刻本《传习录》和《阳明先生文录》,以及嘉靖四十五年(1566)徐必进刻本《阳明先生文录续编》的书版,只改镌各卷开头数叶。从部分内容不同、风格稍异的版面来看,这六种藏本存在不同批次的修版与补版现象。通过辨析修版和补版,考察各本栏线缺损、字迹漫漶情况,将各藏本的印次梳理如下:

(一)早印本

公文书馆本与普林斯顿本属此种印本,其中公文书馆本印次稍早。公文书馆本保存较为完整,普林斯顿本缺少徐阶序文、诰命、小像,以及“姓氏总目”的叶三。公文书馆本该叶署“钱塘县知县长洲阙成章、海宁县知县奉新余良桢”(见图1)。



图1 公文书馆本《全书》“姓氏总目”叶三

(二)中印本

天一阁本和复旦本属此种印本,其中天一阁本印次稍早。复旦本保存较为完整,天一阁本仅存三十二卷。“姓氏总目”叶三,天一阁本与复旦本为修版,在“钱塘县知县长洲阙成章”一行后增加了“进贤江和”一行(见图2)。



图2  天一阁本《全书》“姓氏总目”叶三

根据“姓氏总目”著录官员的规则可知,同一官职下署名两位以上的官员,有两种情况:一是该官职原本设有多名官员,二是该官职不同任期的官员。明制,钱塘县知县定额一人。隆庆到万历之际,钱塘县知县分别是阙成章(隆庆三年至六年任)、江和(隆庆六年至万历二年任)。故知单署“阙成章”的公文书馆本为早印本,增署“江和”的复旦本此叶当为修版。在笔者调查范围内,郭朝宾刻本的中印本与早印本其他书叶使用书版皆同,其他文字未经修版、补版。

(三)万历三十五年(1607)左宗郢重修本

武大本与台图本属此种印本,其中武大本印次稍早。武大本保存较为完整,台图本缺少徐阶序文和“姓氏总目”叶三。武大本“姓氏总目”叶三为重刻,较之中印本,“进贤江和”一行保留,而“良桢”被改为“良桢”(见图3),增刻“万历三十五年补刻重校姓氏”,下有左宗郢和聂心汤二人,并署“五月五日鸠工重刻过一千三十一叶,改补过二千四百六十七字,于七月七日竣事”。



图3  武大本《全书》“姓氏总目”叶三

从印刷面貌来看,万历三十五年左宗郢主持重修时,确实做了补版重刻与修版改补的工作。以卷一为例,可以辨识出旧版40叶,重新补版25叶。补版的文字较旧版间距缩小,字号变大,撇画狭长,捺画更粗。补版过程中,部分文字出现讹误。如卷三叶十一“已下门人黄录”,在早印本和中印本中,“直”字漫漶而有开裂,补版误作“宜”。又如卷十九叶三十三“客鬓松晚更苍”,在早印本和中印本中,“梢”字清晰可识,补版时误作“稍”。修版中改补的文字,如卷四叶十二第五至七行的末字,在早印本和中印本中作“纯”“间”“浮”,万历三十五年时,旧版或已漫漶,遂修补了此三字,但将“旬月”误补为“旬月”。


图片

二、谢廷杰南京重刻本

图片


明谢廷杰南京重刻本存世数量更多,常见的版本是《四部丛刊》影印本(以下简称“《四部丛刊》本”)。笔者还曾查阅中国国家图书馆藏本(索书号:13925,以下简称“国图本”)、天津图书馆藏本(索书号:830262,以下简称“天图本”)、上海图书馆藏本(索书号:24206,以下简称“上图本”)、北京大学图书馆藏本(索书号:SB/081.56/1032,以下简称“北大本”)、北京市文物局藏本(索书号:二级 205shan96,以下简称“文物局本”)、台北汉学研究中心藏本(索书号:402.6 11657,以下简称“谢刻台图本”)、美国国会图书馆藏本(索书号:2014514295,以下简称“国会本”)、哈佛大学哈佛燕京图书馆藏本(索书号:T5411/2924,以下简称“哈佛本”)。此外,南开大学图书馆、浙江图书馆、湖南图书馆等馆亦有收藏。

谢廷杰南京重刻本是在郭朝宾刻本的基础上重刻而成,字体风格由匠体字变为软体字,行款统一为半叶九行,行十九字。二者在书首和卷端的署名上有较大区别:一是郭朝宾早印本书前“姓氏总目”中有郭朝宾等三十七人,而谢廷杰南京重刻本“汇集全书姓氏”下仅有谢廷杰一人,“督刻全书姓氏”下有周恪、林大黼、李爵等三人;二是郭朝宾刻本各卷卷端题有编次、葺录等人员姓名,而谢廷杰南京重刻本将这些人名总括为“编辑文录姓氏”“校阅文录姓氏”,移于书前。这些藏本中谢廷杰排名居首,而且四人的任职地点均在南京,版式又与郭朝宾刻本不同,故被称为谢廷杰南京重刻本(以下简称“谢廷杰刻本”)。

笔者查阅的九种藏本,除缺叶、缺卷外,其他内容大体相同。而且九种藏本大量的版面完全一致,仅有栏线缺损与文字漫漶上的差异,这表明它们刷印自同一副书版。从内容不同、风格稍异的版面来看,这九种藏本存在不同批次的修版和补版现象,但都没有留下任何关于修版和补版的时间信息。从翻刻自晚印本的万历二十四年黄纪贤刻本的面貌来看,这些谢廷杰刻本后印本的修版和补版时间下限当不晚于万历二十四年。九种藏本的异文广泛分布于序文、目录、正文等各个部分,可据以分为补版重刻、修版改补、增刻三种类型,揭示出谢廷杰刻本四次修补过程:

(一)初印本

国图本属此种印本。国图本共计三十八卷,卷前“汇集全书姓氏”署“提督学校直隶监察御史豫章谢廷杰”,“校阅文录姓氏”中有“新昌吕光”,“新建侯文成王公小像”后没有像赞,卷三十六缺叶十九、二十。

(二)增刻修补本甲

天图本属此种印本。天图本增刻卷三十一下《山东乡试录》,该卷版式与前后各卷不同,版框略大,刀工有异,如“人”“又”等字捺画的收笔较粗。书前“汇集全书姓氏”署“提督学校巡按直隶监察御史豫章谢廷杰”,较初印本多“巡按”二字。此叶三名督刻人员的位置均下移一格,版心在“全书”后增镌“目”字,表明此叶为补版重刻。天图本还修版改补了一些文字,如“校阅文录姓氏”中有“新昌吕光”,天图本将“新”剜改为“洵”;又如目录叶四十四有诗“岩头坐漫成”,天图本将“间(間)”剜改为“閑”。

(三)增刻修补本乙

上图本、北大本、文物局本属此种印本。其中上图本印次较早,北大本次之,文物局本最晚。从缺叶情况来看,北大本缺少卷二叶一、二、五十一、五十二,文物局本这四叶为抄配,而且将第叶五十一中“必为之累”的“累”字还原为初印本的“祟”字。上图本完整无缺,版面特征与国图本和天图本基本一致。这表明北大本在刷印时,这四叶书版可能已经丢失,文物局本是流传过程中由收藏家据初印本或增刻修补本甲抄配补齐。

这三种藏本中“新建侯文成王公小像”叶为补版重刻。首先,小像的面部均朝向左侧,位置偏上(见图4),而国图本和天图本朝向右侧,位置偏下(见图5);其次,小像叶多出五篇像赞;再次,此叶版心没有文字,而国图本和天图本有“小像”和“四”字。



4  北大本《全书》小像叶



5  天图本《全书》小像叶

(四)增刻修补本丙

谢刻台图本、国会本属此种印本,其中谢刻台图本的印次较早。以卷三叶六十八A面为例,两种印本边栏的缺损(如第一行“文”字左侧)、文字的漫漶(如第三行“陆”“山”)基本相同,但第五行“耗”字,谢刻台图本笔画清晰,而国会本右半的“毛”模糊不清。说明谢刻台图本印次较早,国会本印次较晚。此次修补主要补刻了此前的缺叶,如首次补刻了卷三十六叶十九、二十;还补刻了北大本、文物局本卷二中缺失的四叶。然而,这两种藏本均缺少卷十叶四十三、四十四,可能当时此二叶书版业已损毁或丢失。

(五)增刻修补本丁

哈佛本、《四部丛刊》本属此种印本,其中哈佛本的印次较早。这两种藏本各卷版面与谢刻台图本、国图本基本一致,惟卷十有叶四十三、四十四,且与增刻修补本乙中此二叶不同,版刻风格亦与前后各叶不同,当属补版重刻。


图片

三、黄纪贤桂林翻刻本

图片


明刊黄纪贤刻本存世数量较少,笔者曾查阅广西壮族自治区图书馆藏本(索书号:S158)。此外,北京市中医医院图书馆亦有藏本。此本由黄纪贤带领众人校刻于桂林,版式沿袭谢廷杰刻本,故称为黄纪贤桂林翻刻本(以下简称“黄纪贤刻本”)。

黄纪贤刻本卷首有熊惟学《重锲王文成公全书序》、徐阶《王文成公全书序》、小像、制诰、旧序、总目,书后有黄金色《重锲王文成公全书后序》。该本正文的版式、行款与谢廷杰刻本相同,版心处镌有文字数量与刻工姓名,如卷一叶一版心下端镌“一百九十七   方”。黄纪贤刻本的字体也是软体字,字形比谢廷杰刻本更为修长。

此刻本由黄纪贤倡议,熊惟学、黄金色、杨道会校刻,刊行于万历二十四年,刊刻地点在广西桂林。该书首尾序文交代了刊刻经过,卷首熊惟学《重锲王文成公全书序》云:“侍御西蜀黄公按粤,敦尚风节,沉潜名理,广励多士,兴起斯文为己任。念文成公经略此邦旧已,宜人宗其说,家有其书,而何其寥寥也。出《全书》,属少参新安黄君订正,锲以传,属学序之……万历岁丙申六月既望吉,广西布政使司左布政使、前奉敕提督学校按察司副使后学豫章熊惟学序。”卷末黄金色《重锲王文成公全书后序》云:“于是复议新其祠宇,手出《全书》,属方伯豫章熊君、学宪温陵杨君偕金色订正其讹谬,重锲之以广其传……万历岁在丙申秋八月丙申朔,广西承宣布政使司右参议兼按察司佥事鄣郡黄金色谨序。”由序文可知,黄纪贤考虑到广西乃王阳明建功之地,但阳明思想在当地的传播并不广泛,因此出私藏《全书》,嘱熊惟学、黄金色、杨道会等人校刻。

黄纪贤刻本没有郭朝宾刻本、谢廷杰刻本书前的显著标志,如“姓氏总目”“汇集全书姓氏”等,因此只能从内容上推断印次。其一,该本卷三十一下有《山东乡试录》,这一卷始现于谢廷杰刻本的增刻修补本甲(天图本)。其二,该本“新建侯文成王公小像”为左侧像,而且附有像赞,这一特征始现于谢廷杰刻本的增刻修补本乙(上图本、北大本、文物局本)。其三,该本各卷没有缺叶:卷三十六完整无缺,这一情况始见于谢廷杰刻本的增刻修补本丙(谢刻台图本、国会本);卷十也没有缺叶,这一卷的缺叶由谢廷杰刻本的增刻修补本丁(哈佛本、《四部丛刊》本)补齐。综合上述特征,可知黄纪贤刻本翻刻自谢廷杰刻本的增刻修补本丁,底本印次约与哈佛本、《四部丛刊》本同时。


四、郭朝宾刻本、谢廷杰刻本的刊刻时间


在业已发现的三种明刊本《全书》中,黄纪贤刻本新增了熊惟学和黄金色的序文,明确记载了刊刻的缘由及经过,可以断定该书刊刻于万历二十四年。但郭朝宾刻本、谢廷杰刻本的序文完全相同,需要进一步探究两种版本的刊刻时间。

其一,关于郭朝宾刻本的刊刻时间。台图藏郭朝宾刻本的刊刻时间被定在隆庆二年(1568),这个判断受到书前隆庆二年诰命的误导。朱鸿林根据书前“姓氏总目”中劳堪等个别官员的任职时间,重新将刊刻时间定在隆庆六年秋季,谢廷杰离浙前不久,此说一时成为公论。但朱氏所据郭朝宾刻本为普林斯顿本,该本在流传过程中丢失了徐阶序文,由此导致朱氏误判了刊刻时间。

公文书馆本等保存完备的郭朝宾刻本,有三处序文提及刊刻时间:第一处是卷前徐阶《王文成公全书序》,序文称:“隆庆壬申,侍御新建谢君奉命按浙,首修公祠,置田以供岁祀。已而阅公文,见所谓录若集各自为书,惧夫四方之学者或弗克尽读也,遂汇而寿诸梓,名曰《全书》,属阶序。”第二处是卷三《传习录下》后附《朱子晚年定论》,钱德洪在序文中说:“隆庆壬申,虬峰谢君廷杰刻师全书,命刻《定论》附语录后。”第三处是卷二十六《续编一》,钱德洪在序文中称:“今年九月,虬峰谢君来按吾浙,刻师《全书》,检所未录尽刻之,凡五卷,题曰《文录续编》……隆庆壬申一阳日,德洪百拜识。”隆庆壬申一阳日,在隆庆六年十一月初七。前两处时间均无具体月份,第三处时间明确指出,谢廷杰在隆庆六年九月开始刊刻《全书》。从钱德洪作序时间来看,《全书》在隆庆六年十一月尚未刻完,而确切的刻成时间还需借助其他材料判定。

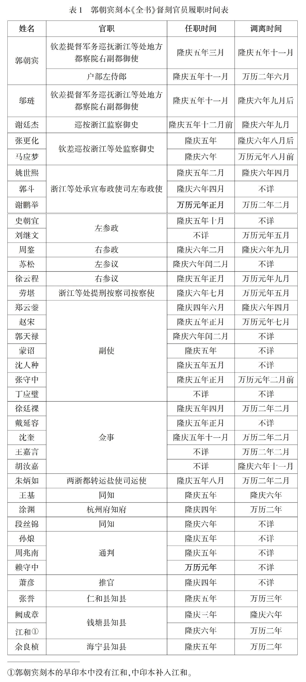
郭朝宾刻本“姓氏总目”中列有三十七名官员,涵盖了隆庆到万历之际杭州府上下各级部门。尽管某些官员可能并未参与实际刻书工作,但其履职时间与《全书》的刊刻过程应当有过交集,或全程都在任上,或中途调离,或中途来任。因此,《全书》刻成的时间应当晚于上述官员的就任时间,只有这样官员才有机会署名。现将“姓氏总目”所记三十七位官员的履职时间整理为表1



上述官员中任职时间最晚者为谢鹏举、赖守中。谢鹏举在万历元年正月由浙江右布政使升为左布政使,赖守中在万历元年始任杭州通判。由此可知,《全书》刻成时间在万历元年正月之后,如此名单中才会列入谢、赖二人。另外,名单中只有左布政使而无右布政使,亦可佐证《全书》的刻成时间。明代隆、万之际,浙江右布政使定额一人,依次为郭斗、谢鹏举、江一麟。郭、谢分别于隆庆六年四月、万历元年正月升为本省左布政使,故而在书成署名时选取官职更高的左布政使。江一麟在万历元年正月,由广东按察使升为浙江右布政使,没有将其列入右布政使,说明当其就任时《全书》已经刻完。考虑任命送达和离粤赴任时间,江一麟实际到任杭州或在二、三月。因此,《全书》刻成时间当在万历元年正月后不久。

其二,关于谢廷杰刻本的刊刻时间。朱鸿林认为其始刻于万历元年,极有可能在当年五月就已刻成,其主要依据在于《明神宗实录》万历元年五月载有谢廷杰上疏请祀王阳明一事。朱氏推测谢廷杰在万历元年五月上疏,是为了等待刻本刊行。但在谢廷杰刻本之前,郭朝宾刻本早已刊行,谢廷杰完全可以用郭朝宾刻本作为上疏“凭证”。而且,《明神宗实录》所载并非谢廷杰第一次上疏,谢廷杰早在万历元年正月就已上《崇祀大儒以明正学以育真才以隆圣泽疏》。此事有李颐同月奏疏为证:“我皇上肇登宝位,稽古右文,正理学大明之会。顷者,御史谢廷杰疏举先臣王守仁,又拟议从祀之列。”当可信。

在谢廷杰刻本卷首“汇集全书姓氏”“督刻全书姓氏”的四位官员中,谢廷杰于隆庆六年九月由浙江道御史奉命提调南直隶学政,后于万历二年三月升为大理寺右寺丞;周恪任应天府推官在隆庆五年至万历三年(1575);林大黼任上元县知县在万历元年到万历五年;李爵任江宁县知县在隆庆四年到万历二年。由于史料缺乏,后面三人任职的起止时间无法具体到详细的月份,只能根据谢廷杰的任职时间,将刻成时间暂定在万历二年三月之前。

综合上述分析,郭朝宾刻本始刻于隆庆六年九月,刻成于万历元年正月;谢廷杰刻本始刻于万历元年,整个刊刻过程至晚万历二年三月结束。


五、郭朝宾刻本、谢廷杰刻本的实际负责人与刊刻动机


《全书》在杭州刊行约一年内,为何又在相邻不远的南京重刻?这固然与王阳明的重要地位有关,笔者推测更深层次的原因,涉及两次刊刻活动的实际负责人与不同的刊刻动机。朱鸿林虽已指出,郭朝宾刻本实际上也是由谢廷杰汇编,但其分析尚需实证。而其对两次刊刻时间的误判,则混淆了两次刊刻的动机。

其一,郭朝宾刻本、谢廷杰刻本的实际负责人均为谢廷杰,郭朝宾等官员属于“挂名”。

上文所列《全书》中徐阶、钱德洪的序文,都明言《全书》由谢廷杰汇集和刊刻,并未提及他人。接替谢廷杰担任浙江巡按御史的是刘尧卿(隆庆六年七月始任),再下一任为萧廪(万历元年二月到万历五年四月)。萧廪就任时《全书》已经刻成,故而没有被列入“姓氏总目”,但刘尧卿不应当被排除在外,理应与谢廷杰一并列入名单。可见,《全书》实由谢廷杰在浙江巡按御史任期内组织刊刻,即使任期内没有刻成,巡按御史中也不再增列他人姓名。

笔者认为郭朝宾排名居首属于“挂名”,这是官刻本按照官员级别署名的惯例。郭朝宾于隆庆五年三月由顺天府府尹升为浙江巡抚,十一月再升为户部左侍郎,其在杭州任职时间与《全书》刊刻过程毫无交集,于理不应列入名单。但谢廷杰曾与郭朝宾在浙共事,谢廷杰考虑到郭朝宾升为户部左侍郎,遂想利用其身份为《全书》的刊行壮大声势,扩大《全书》影响力。

其二,谢廷杰为了赶在万历改元时上疏请祀王阳明,在杭州仓促刊行《全书》,致使郭朝宾刻本存在很多不足。

请祀王阳明于孔庙始于隆庆时期,耿定向、魏时亮在隆庆元年(1567)六月、十月陆续上疏,然而礼部会议均未通过。隆庆六年五月明穆宗逝世,王阳明从祀支持者寄希望于万历改元。先是宗宏暹在隆庆六年十二月上疏请祀,后有谢廷杰在万历元年正月上疏请祀。谢廷杰或许最初计划推出全新的《全书》,但按照正常刊刻速度无法在万历改元时刊行,故而谢氏不得不利用嘉靖三十七年胡宗宪刻本《阳明先生文录》和《传习录》,以及嘉靖四十五年徐必进刻本《阳明先生文录续编》的旧版。

胡宗宪刻本、徐必进刻本均为半叶九行,行十九字,谢廷杰刻意调整每卷前几叶的行款,将其包装为全新之作。以《全书》卷三《传习录下》为例,该卷前3叶为补版重刻,叶四(含)之后皆刷印自胡宗宪刻本《传习录下》卷一。叶一A面为八行,行二十字,叶一B面至叶三A面为九行,行二十字;但从叶三B面第3行开始变为行十九字。刷印旧版还造成叶码上的混乱,如卷三出现“又六十二”、卷二十六出现“又七”等特殊叶码。郭朝宾刻本由于急于求成,校勘并不精细,如目录中“卷之二十三  外集五   记”后接“卷之二十  外集六     杂著”,其实“卷之二十”应是“卷之二十”。

其三,谢廷杰在南京重刻《全书》,既是为了弥补郭朝宾刻本的不足,也是为了突出自己的贡献。

郭朝宾刻本尚未刊毕,主刊者谢廷杰就已调任南京学政。谢廷杰在万历元年正月上疏后,有了充裕的时间来完善《全书》,因此采取重新雕版的方法,不仅统一了各叶的行款,还规范了叶码,校勘了内容,极大程度提升了《全书》的质量。

笔者认为谢廷杰重刻《全书》,也是为了向世人彰显自己的功绩。在谢廷杰刻本中,相关人员的责权方式更加明确,不再像郭朝宾刻本统一纳入“姓氏总目”,而是区分为“汇集全书姓氏”(谢廷杰)、“督刻全书姓氏”(周恪、林大黼、李爵),这一变动有意明确参与人员的贡献类型。谢廷杰刻本没有罗列南京各级官员,固然与部分官员的立场有关,如朱鸿林指出,南京御史石槚就公开反对王阳明从祀,但突出个人贡献也是不可忽视的原因之一。从谢廷杰的角度出发,汇编计划最初由其在杭州提出,但他的姓名却埋没于三十余名官员之中。故而在杭州初刻本刊行后,谢廷杰又另刻一版,只列出实际参与刻书工作的官员。


图片

六、余论

图片


就现存版本来看,《全书》在明代至少有过三次重要的刊刻:隆庆六年九月至万历元年正月,初刻于杭州;万历元年正月至万历二年三月,谢廷杰重刻于南京;万历二十四年,黄纪贤翻刻于桂林。前两次刊刻地点位于东南文化中心、王学发展重镇,故而在重印的过程中被频繁修补。现将明刊《全书》版本源流梳理如下(见图6)。



6  明刊《王文成公全书》版本源流图

由于郭朝宾刻本急于求成,存在诸多讹误,部分讹误一直到谢廷杰刻本的修补本才得以校正。《汇校》在明刊《全书》系列中通校了国图藏南京重刻本,仅将天图本、《四部丛刊》本作为参校本,其他众多修补本均被忽略。兹举一例谢廷杰刻本修补本中独有的异文,以窥其校勘价值:

郭朝宾刻本的各种印本在卷三十二《年谱一》、卷三十三《年谱二》的卷首均标注“新昌吕光增订”,而在卷三十四《年谱三》的卷首却标注为“新昌吕光增订”,《汇校》据此称“吕光洵、吕光新对年谱旧本进行增订”。谢廷杰刻本将郭朝宾刻本各卷卷首的编次、增订等人员,合并为“编辑文录姓氏”“校阅文录姓氏”,初印本“校阅文录姓氏”叶有“新昌吕光”,但在增刻修补本甲中被剜改为“吕光”。实际上,吕光洵、吕光新是同一个人,应作“吕光洵”,增刻修补本甲为正。据徐渭《吕尚书行状》记载,吕光洵,字信卿,绍兴府新昌县人,嘉靖十一年(1532)进士,与钱德洪、王畿交往密切。遍检新昌县各种方志,均未发现吕光新,仅有吕光洵。《全书》卷三十五“年谱附录一”记载嘉靖二十九年正月,吕光洵与史际邀请钱德洪主教溧阳嘉义书院,四月吕光与吕怀等在新泉精舍建大同楼。由此可知,郭朝宾刻本由于音近,误将“吕光”刻成“吕光”。谢廷杰刻本在承袭郭朝宾刻本时,未加考校,径直选择“吕光”,这一讹误在增刻修补本甲中得以纠正。

黄纪贤刻本《全书》为研究桂中王门提供了文献材料,具有重要的学术史意义。黄宗羲在《明儒学案》中首次从地域角度划分阳明学派,计有浙中、江右、南中、楚中、北方、粤闽、泰州等七派。随着阳明学研究的深入,现又增加黔中、桂中两派。地域阳明学派的成立与阳明学在该地域的传播有密切关系,而王阳明本人文献的刊刻又是阳明学传播的重要基础。上述九派所在地域均刊刻有王阳明文献,如浙中、南中有《全书》(郭朝宾刻本、谢廷杰刻本),江右、楚中有《传习录》(正德十三年薛侃刻本、嘉靖三十二年德安府重刻本),北方有《阳明先生文录》(嘉靖三十二年宋仪望刻本),粤闽有《阳明先生集要》(崇祯八年施邦耀刻本),黔中有《新刊阳明先生文录续编》(嘉靖十四年王杏刻本),而黄纪贤刻本正反映了阳明学在广西的发展和传播,有利于推动桂中王门的研究。

笔者于20239月至11月前往北京市文物局、武汉大学图书馆、广西壮族自治区图书馆、天一阁博物院、复旦大学图书馆等处查阅《王文成公全书》,感谢各馆老师的帮助!


【作者简介】童飞,湖北大学文学院古籍整理研究所博士后。研究方向:明代文学与文献、阳明心学文献。


本文发表于《文献》2025年第3期,为省篇幅删去注释,如需引用请参考原文。




王阳明研究中心

地址:江西省赣州市蓉江新区师院南路邮编:341000电话:0797-8393648邮箱:wym@gnnu.edu.cn

版权所有 © 2019 赣南师范大学王阳明研究中心备案编号:赣备 2-4-3-2004626赣ICP备07000818号